按照树立和践行正确政绩观学习教育要求,值此首个“全民阅读活动周”(2026年4月20日至26日)之际,机关党委纪检巡察审计党支部(以下简称纪巡审支部)与上海国际航运研究中心直属党支部(以下简称研究中心直属支部),于4月22日上午,以线上线下相结合方式开展专题联学活动。活动围绕“树立和践行正确政绩观”主题,设置专题领学、交流研讨、阅读活动倡议及“共享书单”等环节,双方全体党员参与学习研讨。
活动聚焦“如何在实际工作中树立和践行正确政绩观”,通过研究中心直属支部书记张永锋同志《国际航运中心建设经验及上海国际航运中心建设“十五五”规划》专题领学和3名党员代表结合岗位实践谈体会、谈认识,引导党员干部回答“政绩为谁而树、树什么样的政绩、靠什么树政绩”的根本问题。与会党员们表示,在党建联学平台下, 双方增进了对彼此工作逻辑的理解,有助于找准监督保障与智库服务的结合点,有利于破解党建和业务“两张皮”的问题,不断凝聚“监督为了发展、发展需要规范”的共识。
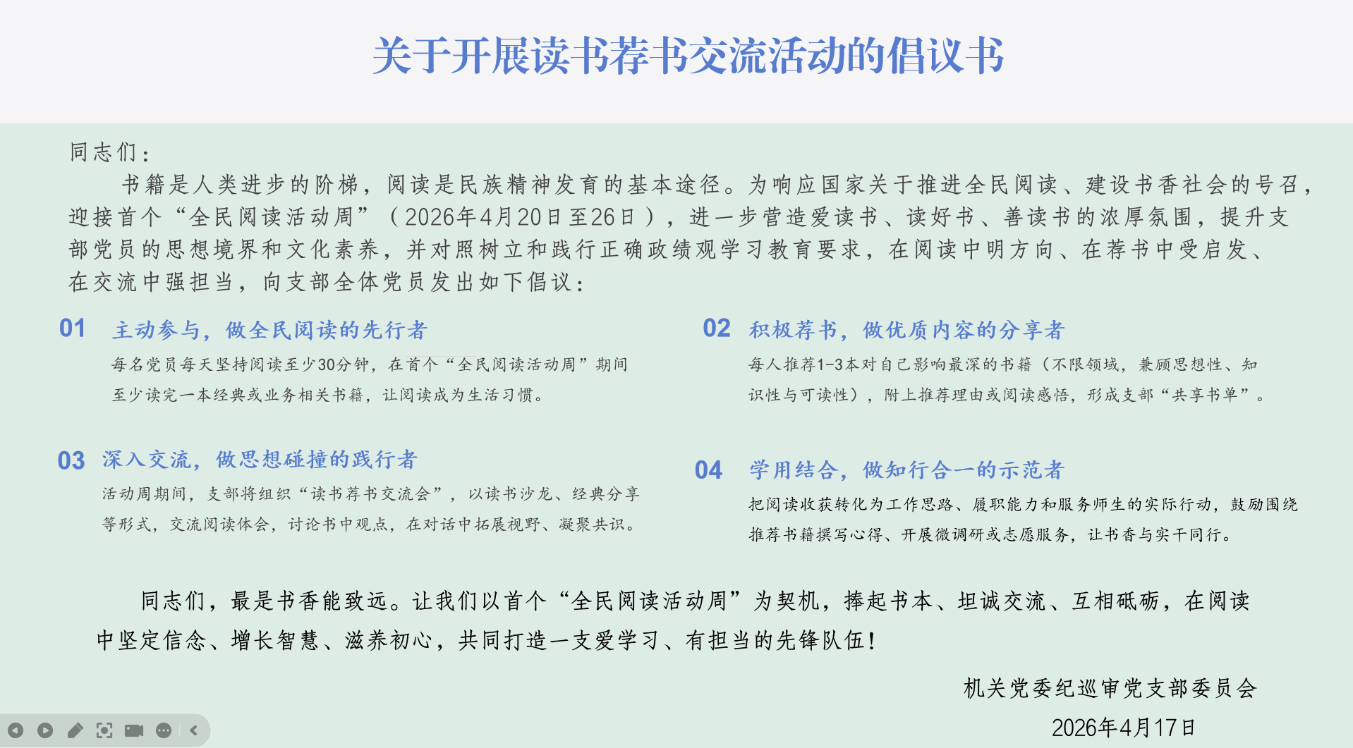
为响应国家关于推进全民阅读、建设书香社会的号召,联学活动向与会党员同步发起“全民阅读活动周”期间读书荐书倡议,并启动“共享书单”第1期交流,促进党员干部在阅读中明方向、在荐书中受启发、在交流中强担当,持续涵养党性、提升能力。
此次联学活动实现了来自不同业务领域的基层党组织间的互学互促、同向发力。下一步,双方将持续深化党建联建模式,把树立和践行正确政绩观贯穿工作全过程,固化交叉讲党课、联合微调研、“共享书单”等形式,切实以学习型、担当型、服务型党组织建设助力学校事业高质量发展。
